155-0218-0621

欢迎访问上海珺芯工业自动化有限公司官网

关于我们

上海珺芯工业自动化有限公司是一家专注于为高端工业自动化设备提供核心零部件解决方案的技术驱动型企业

核心优势

致力于研发、供应与定制高性能、高可靠性的核心部件,成为客户在实现自动化升级与创新过程中的坚实伙伴

公司新闻

为您提供行业新闻信息,带您了解更多工业自动化设备提供核心零部件行业动态!

解决方案

我们不仅提供标准产品,更擅长解决非标难题。针对高温、低温、易燃易爆、潮湿、辐射等极端或特殊工况
详细说明

03-DE系列

带宽:电流环一般为2.5kHz,随参数调整与负载电感有所变化
  ◆可编程保护:位置误差,过流,过压或欠压,I t,输出短路过载等多方位保护功能;
  ◆驱动电机类型:无刷电机、有刷电机、直线电机、音圈电机等;
  ◆编码器反馈:增量式编码器、霍尔、光栅尺,旋转变压器(外加转换卡);绝对值编码器,
  支持SSI,Absolute A,BiSS(B&C)协议。

收藏
  • 商品说明

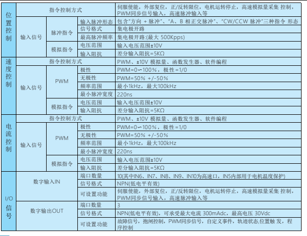
  控制模式:位置,速度,转矩;
  ◆采样频率(时间)电流环:16KHz(62.5us);速度/位置环:4KHz(250μs)
  ◆带宽:电流环一般为2.5kHz,随参数调整与负载电感有所变化
  ◆可编程保护:位置误差,过流,过压或欠压,I t,输出短路过载等多方位保护功能;
  ◆驱动电机类型:无刷电机、有刷电机、直线电机、音圈电机等;
  ◆编码器反馈:增量式编码器、霍尔、光栅尺,旋转变压器(外加转换卡);绝对值编码器,
  支持SSI,Absolute A,BiSS(B&C)协议。
  ◆脉冲响应频率最高可达2MHz,具有数字滤波功能;
  ◆RS232串行接口,波特率可达115KB;
  ◆CAN2.0局域总线,兼容CANopen DS-402,波特率最高1MHz;支持PVT,回零,插补。
  ◆EtherCAT以太网现场总线,作为EtherCAT从站使用CANopen应用协议,用于运动控制
  设备的DSP-402的EtherCAT(CoE)协议,支持循环同步位置-速度-力矩(CSP-CSV-CST),PVT,插补,回零
  ◆电源电压:18-90(135/180)VDC;

图片.png

图片.png


×
seo seo